○広尾町漁業経営健全化促進資金利子補給規則
平成22年3月23日
規則第11号
(目的)
第1条 この規則は、燃油、資材高騰、魚価安の影響を受けている漁業者に対して資金繰りを円滑にし、経営の健全化を図るため、広尾漁業協同組合(以下「融資機関」という。)が貸付ける漁業経営健全化促進資金に対し、予算の範囲内で利子補給金を交付することを目的とする。
(利子補給の承認)
第2条 利子補給は融資機関が漁業経営健全化促進資金の貸付けを行う場合において、当該融資機関の申請に基づき町長が利子補給を承認したものにつき、当該融資機関に対し、交付するものとする。
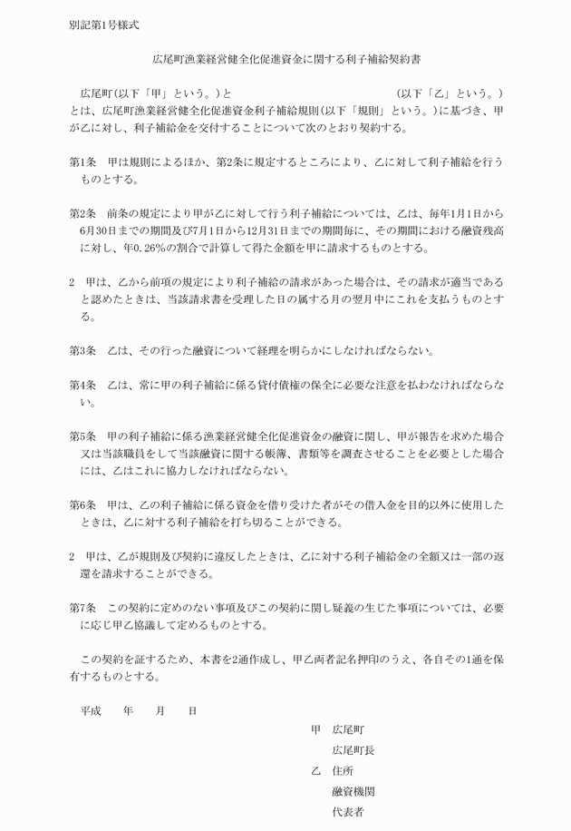
(利子補給契約)
第3条 利子補給の契約は、別記第1号様式の広尾町漁業経営健全化促進資金に関する利子補給契約書によるものとする。
(利子補給金の額及び補給期間)
第4条 利子補給金の額は毎年1月1日から6月30日までの期間及び7月1日から12月31日までの期間において算定した漁業経営健全化促進資金の平均残高(融資期間中の毎月の残高(延滞額を除く。)の総和(「積数」という。)を年間の融資日数で除して得た金額(積数/365)とする。)に対し0.26%の利子補給率を乗じて得た金額とする。
2 利子補給の期間は15年以内とする。ただし、償還期間が15年以内に満たないときは、その最終償還日までとする。
(利子補給承認手続)
第5条 融資機関は借入申込書を審査し、融資を適当と認めるときは別記第2号様式の広尾町漁業経営健全化促進資金利子補給承認申請書(以下「利子補給承認申請書」という。)を町長に提出するものとする。
2 町長は利子補給承認申請書の内容を審査の上、利子補給の承認の決定を行い、その旨融資機関に別記第3号様式により通知するものとする。
3 借入対象者は、町税、都市計画税及び国民健康保険税を完納しているものとする。
(利子補給金の請求)
第6条 利子補給を受ける融資機関は、毎年1月1日から6月30日まで及び7月1日から12月31日までの期間ごとに、その期の末月の翌月中に、別記第4号様式により当該期間の利子に関する計算書を添えて町長に請求しなければならない。
(利子補給の打切り等)
第8条 町長は町の利子補給に係る資金の融資を受けた者が、当該借入金を借受目的以外に使用したときは融資機関に対する利子補給を打ち切ることができるものとする。
2 町長は融資機関の責に帰すべき理由により、融資機関がこの規則に基づく条項に違反したときは融資機関に対する利子補給を打切り又は既に交付した利子補給金の全部若しくは一部の返還を命ずることができるものとする。
(協議義務)
第9条 融資機関は町長が当該融資機関の行った第1条の利子補給に係る漁業経営健全化促進資金の融資に対し、報告を求めた場合又はその職員をして、当該融資に関する帳簿書類等を調査させることを必要とした場合には、これに協力しなければならない。
(その他)
第10条 その他この規則に定めるもののほか必要な事項は町長が定める。
附 則
この規則は、平成22年4月1日から施行する。




